郑州最大城中村“小香港”陈砦迎来第三次爆破 未来将打造智慧先行社区
伴随着郑州市一环十横十纵道路综合改造工程工作的不断推进,金水区城中村改造的步伐也逐渐加快,3月19日15时,一声轰鸣声后,素有中原小香
2021-03-19 15:52:15
郑州四环附近无公交市民出行不便,打探:四环仍在建,目前只能临时停靠
猛犸新闻·东方今报首席记者 慕嘉烜 文图近日,家住郑州盛世港湾小区的齐女士拨打热线电话称,附近的四环路已经在2020年底修通,但附近的4
2021-03-19 15:51:33
患者家属趴着办事 周口市第一人民医院出现“丁义珍式窗口”
自从周口市淮阳县撤县设区后,原来的淮阳县人民医院更名为周口市第一人民医院。然而最近,不少群众向记者反映,这家医院的多个窗口低矮且没
2021-03-19 15:37:44
九江银行回应“彩礼贷”:已对直接责任人给予停职处理
3月18日晚,微博@九江银行股份有限公司 发布致歉声明称:近日,我行彩礼贷引起网络热议,对此我们深表歉意。目前,我行已对直接责任人给予
2021-03-19 15:35:20
郑州市动物园第七届桃花文化节开幕 穿汉服可以免票入园
春暖花开,桃花竞相怒放,赏花季如期而至。为了和广大游客同赏春日园林盛景,共度美好灿烂春光,郑州市第七届桃花文化节将于3月19日开幕。
2021-03-19 15:23:02
注意,今天下午3点开始,郑州最大城中村实施爆破拆除!
关于对文化路东侧陈砦房屋(一期)实施爆破拆除的公告广大市民:根据郑州市中心城区发展规划,经郑州市公安局批准,定于2021年3月19日15时00
2021-03-19 15:03:11
捞金盛宴?“职业打假”异化成投诉黑势力,必须亮剑了
曾经被寄予厚望的职业打假人、民间维权人正在变味,甚至有的变成了“职业差评师”,借用虚假投诉薅羊毛、敲诈商家。
2021-03-19 13:51:20
交智商税?近视治疗中心乱象频频,岂能将视力治疗当儿戏
每次治疗持续45分钟左右,只要开始治疗,就不能少于一期,也就是10天,每期的费用不等,但都在4000元以上。
2021-03-19 13:49:33
采风谷影视俱乐部《乘风破浪的奶奶》影视剧正式开机拍摄
3月18日上午,由河南广播电视台主办、采风谷影视俱乐部承办的影视剧《乘风破浪的奶奶》在郑州国家森林公园正式开机拍摄!
2021-03-19 11:18:23
郑州一商户25部价值10万元手机被盗,二七警方奋战4天抓获犯罪嫌疑人
一窃贼精心踩点谋划,反复设计逃跑路线,得逞后多次变装伪装,不停改变落脚地点,企图逃避警方的追捕,俗话说:再狡猾的狐狸也逃不出猎人的
2021-03-19 10:51:00
打造政法铁军,河南太康法院召开队伍教育整顿专题党课
3月18日下午,太康县人民法院召开全院干警队伍教育整顿专题党课。法院党组副书记吴运廷主持党课,法院党组书记、院长张建援作报告。党课上
2021-03-19 10:37:44
31省区市新增本土确诊病例1例 31省区市新增确诊11例
3月18日0—24时,31个省(自治区、直辖市)和新疆生产建设兵团报告新增确诊病例11例,其中境外输入病例10例(上海5例,广东3例,天津1例,
2021-03-19 09:46:00
河南发布2020乡村振兴人物,10人入选
让全村百姓由贫穷走向富裕,建成‘村在林中现、房在林中建、水在村中流、人在绿中行’的美丽乡村。俺庙荒村不‘荒’了
2021-03-19 09:40:32
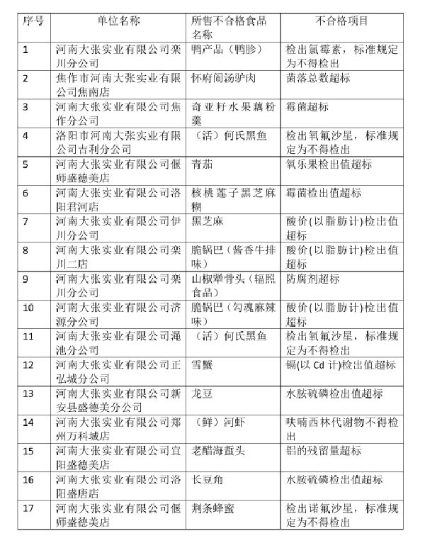
大张实业所售多种食品存质量问题 屡登食品安全“黑榜”
近日,本网从河南省市场监督管理局了解到,在公布的关于42批次食品不合格情况的通告中,河南大张实业有限公司(下称大张实业)再次登上食品
2021-03-19 09:36:54





















