首页
新闻
军事
财经
娱乐
汽车
游戏
文化
援藏
镜界
健康
优选
法制
守艺中华
国防军事
更多
佛学
酒业
文史
古诗词
人物
解梦
生活
地方频道
福建
湖北
河南
江苏
江西
辽宁
内蒙古
山东
山西
陕西
西藏
登录
注册
中华网 china.com
河南
新闻
财经
房产
旅游
教育
时尚
健康
家居
书画
文化
县豫
专题
当前位置:
新闻
>
聚焦
> 正文
因严重违反审慎经营,广发银行被罚220万元
因严重违反审慎经营,广发银行被罚220万元
2020-07-15 15:47:20
来源:
大河财立方
小
大
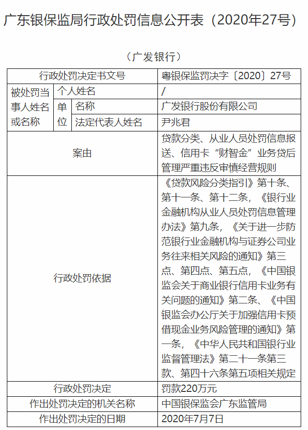
7月15日,广东银保监局发布公告称,因贷款分类、从业人员处罚信息报送、信用卡“财智金”业务贷后管理严重违反审慎经营规则,对广发银行股份有限公司作出行政处罚,罚款220万元。
(责任编辑:news10)
关键词:
审慎经营
广发银行
220万元
为您推荐
事关就业、社保、工资,看2024新成效、2025新动向
2025-01-21
2025年春运正式启动
2025-01-15
春运旅途上的“文化味儿”
2025-01-21
河南郑州:游“海洋公园” 赏非遗国潮
2025-01-21
佳节将至年味浓
2025-01-21
热点关注
成长性企业综合类招聘会周六举行
郑汴直通车高校专线开通
新修订的文物保护法施行,带来哪些变化?
我省医保支付资格管理进入“驾照式记分”时代
省疾控中心发布健康风险提示:诺如病毒感染高发季 需防范三类传染性疾病
刷单返利、“共享经济”、“创业项目”—— 高校开学季,这些诈骗要当心
河南城记
郑州社保卡(市民卡) 推出“绿色出行”活动
从春运图景看郑州的活力与魅力
郑州航空口岸今年春运期间出入境外籍旅客同比增长98%
郑州发力建设制造业中试平台
郑州洛阳入选物流数据开放互联试点
今年郑州跨境电商交易额计划超1500亿元