
DOI:10.1038/s43587-025-00927-w
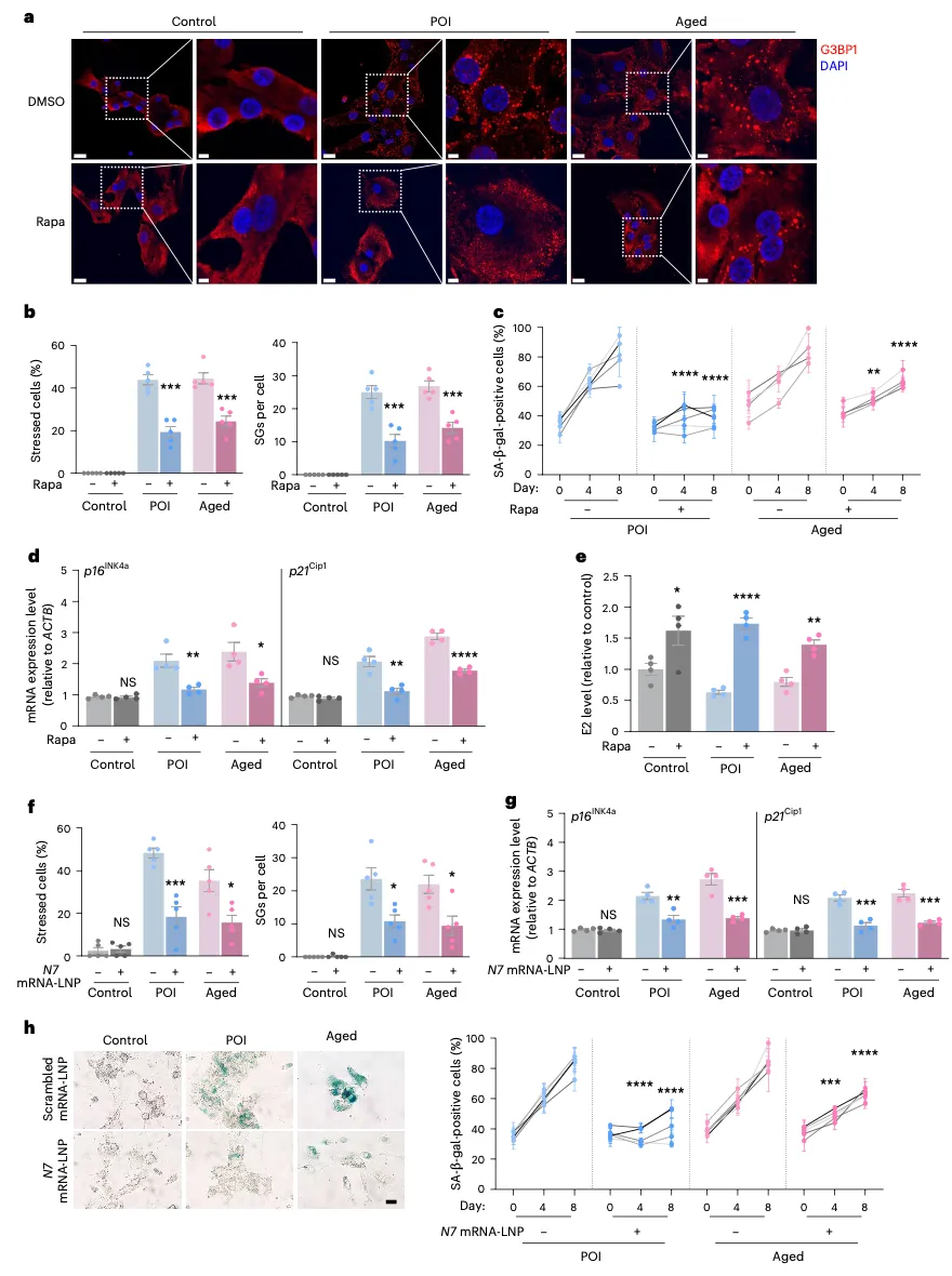
研究提到,卵巢对氧化应激特别敏感,而氧化应激一直被认为是卵巢衰老的主要诱因之一。当细胞遭受压力时,会形成一种叫做“应激颗粒(Stress Granules, SGs)”的结构,帮助细胞生存。但如果这些颗粒不能及时清理,就会像“细胞垃圾”一样堆积,加速衰老。
前不久南京某女士,因家庭压力等因素,39岁提前到来的更年期——频繁心悸、情绪失控、失眠煎熬,最终因心理生理双重折磨选择结束生命。这一悲剧再次警示大众:卵巢早衰引发的更年期问题,不仅是生理衰老信号,更可能成为压垮心理的重担,卵巢健康与女性生命质量息息相关。

在上述研究中还表明,处于生理性衰老的女性,卵巢组织中NCOA7蛋白表达会显著降低。研究提出的 “雷帕霉素激活自噬”“NCOA7 mRNA-LNP 补充蛋白”等干预思路,虽仍处于临床前阶段,但为卵巢早衰的科学干预提供了重要方向 —— 即通过“维持细胞自噬平衡”“修复卵巢细胞功能”“调节激素稳态”,可有效延缓或改善卵巢衰老进程。

通过促进自噬或靶向NCOA7来减轻卵巢颗粒细胞(GC)的衰老
针对卵巢健康和更年期困扰,Sorlife贵妇护巢丸也以 “科学守护卵巢健康”为核心定位,为对抗卵巢早衰提供了贴合研究逻辑的解决方案。从“抗氧化”“调节激素”“支持卵泡发育”三大核心方向干预:

其含有的红石榴浓缩粉可双向调节雌激素水平,既在体内雌激素不足时补充营养,又在激素失衡时维持稳定;肌醇与D-肌醇黄金配比,能优化颗粒细胞代谢环境、增强胰岛素敏感性,减少氧化应激损伤,助力卵泡正常发育;蔓越莓、藏红花等天然萃取成分,可强化抗氧化保护,促进卵巢细胞修复,缓解卵巢功能下降引发的经期紊乱、皮肤暗沉等问题。
第三方机构实验检测数据↓

实验报告编号:MR-202503040227

实验报告编号:MR-202503040227
除了配方的科学性,Sorlife贵妇护巢丸在生产环节同样遵循严谨标准,通过多重安全认证,确保服用安全性与透明度。

值得注意的是,山东大学团队的研究明确指出,卵巢早衰的干预需建立在科学机制之上,而 Sorlife贵妇护巢丸正是从“女性成分研发”到“安全剂量设计”,均围绕卵巢健康的核心需求展开。未来,随着卵巢衰老机制研究的不断深入,相信还会有更多女性健康的产品,为女性生殖健康提供更精准的守护,助力更多女性远离卵巢早衰困扰,重拾健康与生育信心。